強化銷售效能,為製造業顧問公司帶來5倍收益增長
概覽
Manufacturing Transformation Group (MTG) 是一間製造業顧問公司,專門為製造業客戶提供建議,並協助他們由辦公室到工場,執行整套生產計劃。
MTG總部位於中國深圳,擁有雙語團隊及國內外經驗,可為客戶提供最佳的製造業營運建議。
對許多中小企而言,要撥出資源作營銷和銷售可是一大挑戰。2015年,MTG總裁Renaud Anjoran決定投資於Oxygen的集客式營銷和銷售服務。此後公司每年收入增長了5倍。
成功吸納潛在客戶、制定他們的銷售流程,都徹底改變了他們的業務,亦為他們的未來發展帶來一支強心針。
專案
客戶地點
中國深圳
服務要求
提升銷售效能、ABM營銷、內容創作、網站設計、建立網站、HubSpot系統融合
所屬行業
製造業、商業服務
溝通語言
英文、國語
挑戰
MTG對他們的專案交付和成功率充滿信心,但業務數量少、每年盈利增長緩慢,多年來都是他們主要的痛點(Pain Point)。因此,他們需要轉介以外的業務來解決這個難題。
MTG的核心使命是為中國工廠提高質量、減少庫存、縮短交貨時間並且降低成本。MTG的服務通常只需三個月至一年內便可回本,憑如此具說服力和豐富經驗的專業團隊,業務增長理應一帆風順。
MTG總裁Renaud在撰寫領先業界的質量控制網誌(www.qualityinspection.org)已有十年之久,故已非常熟悉集客式營銷。因此,他在2015年開始尋找Agency的協助,為他建立一個「重覆吸納潛在客戶,並轉化為實際客戶」的系統。
建立銷售流程與目標
第一步要確保HubSpot CRM設置是否妥當,而且是否整個MTG銷售團隊都掌握如何正確使用。
改善銷售範本和序列
第二步要改善MTG的銷售文件和簡報,以增加他們與潛在客戶互動的成效。
在HubSpot CMS上建立網站
第三步要在HubSpot CMS上建立一個網站,以符合MTG的品牌形象,並突顯他們的核心服務。
%20(1)2579.jpg?width=1734&height=542&name=website%20screens%20mockup%20(1)%20(1).webp)
解決方案
首先要確保HubSpot CRM設置是否妥當,而且是否整個MTG銷售團隊都掌握如何正確使用。透過我們的銷售賦能(Sales Enablement)服務,我們重新評估和調整了MTG的銷售流程,從而更有效地配合他們的實際操作需要。繼而,在整個MTG團隊的支持下,將之在全公司廣泛應用。
我們還與MTG團隊的資深成員進行培訓和對話,確保他們清楚了解HubSpot上各個交易階段(Deal Stage)和屬性(Property)的作用。
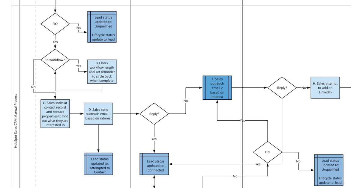
在HubSpot CRM建立銷售流程,並根據MTG團隊的實際銷售操作,重新進行評估和調整。我們還與團隊的資深成員進行培訓和對話,確保他們掌握銷售流程,以及當中設置的作用和運用。
下圖:MTG的全新銷售流程,以及當中的交易階段(Deal Stage)。

我們在Databox上設置了儀表板(Dashboard),確保MTG可以實時、清晰易明地觀察他們的銷售表現。
我們也為MTG追蹤本月和去月的銷售表現,透過比較數據,讓他們評估每月的成功關鍵指標。此外,報告兼容流動裝置閱覽,更會每週發送電郵通知,團隊成員便可輕鬆掌握銷售的最新情況。
根據GPCTBNI的框架,一旦我們吸納具質量的潛在客戶,並收集到正確和合符條件的資訊,我們便會確保有合適的方法為這些潛在客戶進進行分類。
下圖:區分潛在客戶質量和參與度的聯絡人列表

我們為活躍和靜止的「營銷有效潛在客戶(MQL)」和「銷售有效潛在客戶(SQL)」建立了列表和視圖,使聯絡人得以妥善整理。繼而,我們建立了跟進架構,讓MTG可以跟進所有具價值的潛在客戶。因此在整個銷售過程之中,Oxygen負責起初的潛在客戶開發和諮詢,MTG則負責後續的售前會議和完成交易。
我們根據來自集客式(Inbound)、推播式(Outbound,如Import Genius)和其他接觸點的潛在客戶,設想了多個情境。因此,我們在處理特定類型的潛在客戶時,便有明確的標準作業程序(SOP),作出即時和有效的回應。
下圖:MTG銷售跟進流程的示例。

為了使Oxygen和MTG互相了解合作成效,我們在Databox設置了儀表板(Dashboard),記錄和追蹤銷售人員以及整個團隊的表現轉變。

儘管MTG在中國已有專門的顧問團隊,不過他們既繁忙,處理跟進電話、與潛在客戶 / MQL溝通亦缺乏經驗,例如:不熟悉以溫和的語調和「先協助(Help First)」的集客式銷售方法。
為了提升中國銷售的轉換率,Oxygen在中國深圳的團隊自2019年初,便為MTG提供中國銷售支援。透過由Oxygen銷售部門建立的系統,深圳團隊有效地接手處理中國的潛在客戶,令MTG能投放更多時間於現有客戶,同時無需擔心吸納新業務。
成果
透過結構更完整的集客式營銷方案、LinkedIn ABM和全新銷售宣傳品,2017年MTG的平均交易規模提升了一倍!此外,由於他們徹底改變了銷售流程、銷售支援服務,以及更嚴格地使用HubSpot CRM,他們2018年成功實現三倍的交易量。這也令MTG開始能與更大規模、更高利潤的客戶合作。
對於MTG整體增長多達5倍,我們驚歎不已,亦十分榮幸能參與其中。所以,我們十分感謝MTG對我們的信任,並樂於接納我們的各種建議,讓我們能嘗試更多新事物,與MTG一同更上一層樓。
指標參考
> 33.6萬
網站總流量
> 6,000
吸納新聯絡人
↑ 125%
新交易
5倍
營業額增長
自我們與Oxygen合作開始,公司業務已增長4-5倍。以不足三年時間計算,這可謂一個小壯舉,而Oxygen優秀的營銷和銷售系統佔了重要一席。當時,我們湊巧在尋找一間Agency能建立可吸納和轉化潛在客戶的系統。而Oxygen便為我們建設了這個穩固的基礎,大大提升了我們的轉換率,實在非常驚喜!
President, MTG
MTG的數碼未來
在不久的將來,我們將與MTG一同努力縮短銷售流程,並改善序列、會議和通話等的工具應用。此外,我們亦希望透過定期培訓和更標準化的流程,讓MTG能夠從只有幾位銷售人員,擴展至一個完整的銷售團隊。
MTG提供的服務較具技術性,而且難以透過自動化流程分類。因此除了現時的銷售工作,我們也需要完善聊天機械人,以確保它能滿足訪客和潛在客戶的更多需求。
在營銷方面,我們將利用我們的網站設計服務,重塑現有網站以吸納更多高價值的潛在客戶。從設計風格而言,相比傳統和實際的外觀,這群潛在客戶更喜歡McKinsey和BAIN的美感。另外,我們亦會利用GDD框架,定時評估新內容的表現。
我們有幸與MTG取得成就,全賴他們優秀的管理團隊。他們願意採納意見、一起克服難關,實為這次合作能夠走得更高更遠的主因。所以,我們對於未來感到無比期待。
CEO, Oxygen
我們的其他佳績
想以HubSpot CMS建立網站?
立即與Oxygen的網站設計專家聯絡
